
在汽车智能化、轻量化海浪席卷下,倒车和停车安全算作汽车主动安全的中枢方法,正迎来技巧迭代的要津节点。而耐久以来,汽车倒车雷达中枢芯片商场被Elmos,Bosch,Onsemi等国外巨头紧紧把持,形成了高壁垒的寡头样式,国内厂商只可依赖入口或低端仿制芯片,在技巧、本钱、供应上处处受制于东说念主,成为中国汽车电子产业的“卡脖子”痛点之一。今天,中国芯片迎来历史性突破——着实量产的第一款集“平直驱动技巧、高精度温度传感器”于一体,且新增多回波、多点STC(灵巧度时辰遗弃)、多点threshold(阈值)联想的汽车倒车雷达芯片重磅登场,残害国外技巧壁垒,兑现国产替代从“0到1”的越过,为国内汽车电子厂商提供高效、可靠、低本钱、易操作的一站式贬责决策,再行界说倒车和停车安全芯片的中枢价值。
平直驱动联想:减负增效,降本又可靠,残害入口技巧镣铐
算作中国量产首款无变压器倒车雷达芯片,本品绝对残害国外芯片对“无变压器集成联想”的技巧把持,遗弃传统国产芯片依赖外接变压器的联想局限,将驱动模块与中枢芯片高度集成,绝对省去外接变压器及大电容关系补助元器件。
芯片配备高精度步进式余震赔偿电路 Damping,可灵验遗弃余震经过中探头的能量衰减,兑现对探芯的无分袂适配。经测试,商场主流探芯搭配该芯片后的探伤盲区均小于 20cm,全面知足各大车企的技巧需求。英迪芯微不错把柄客户自己家具定位和快速完成定制化建造。
集成高精度温度传感器:精确赔偿,测距微舛误,并列国际顶尖水平
倒车雷达的测距精度,极易受环境温度影响——超声波的传播速率与环境温度呈明确的线性关系,在干燥空气中,声速v(单元:m/s)与摄氏温度T(单元:℃)的关系为v≈331.4+0.607×T,温差达25℃将导致声速偏差约15m/s,对应测距舛误可达±2.3cm,在倒车场景中此舛误已超出安全容忍阈值。国外芯片集成的传感器精度不及(毛糙测温二极管,+-6℃),赔偿后果欠安;而本品革新性地将高精度温度传感器集成于一体,无需外接任何补助器件,可及时网罗环境温度数据,精度高达±2℃,及时提供温度数据给ECU或Domain完成声速赔偿,动态修正测距根除,确保在-40℃~85℃的宽温度范围内,测距精度永恒保合手在±1cm以内,兑现“全温度范围零舛误测距”,性能并列国际顶尖水平。
这一联想不仅简化了系统结构,责难了厂商的研发与安设本钱,更让倒车雷达系统在严寒、热暑等极点环境下,也曾能为驾驶员提供精确的距离响应,绝对粉饰因温度舛误导致的停车碰撞风险,全方针擢升停车安全扫数。同期,温度传感器还可及时监测芯片自己责任温度,兑现过温保护,进一步擢升芯片的使用寿命与开动可靠性,贬责了国外芯片在极点环境下领会性不及的痛点。
新增中枢上风:多回波+多STC+多threshold,设定更浅易,研发效率翻倍
相较于国外芯片,本品在中枢地能上兑现进一步突破,新增“加多回波数目、擢升STC数目、现实threshold数目”三大上风,贬责传统芯片适配性有限的行业痛点。
在回波数目方面,加多到5个可识别高度的回波,能同期捕捉多个窒碍物的回波信号,灵验过滤杂波搅扰,即便在复杂停车场景(如多窒碍物、狭隘车位)中,也能更好识别每一个窒碍物的位置与距离,幸免漏判、误判,大幅擢升安全性。
在STC(灵巧度时辰遗弃)与threshold(阈值)数目方面,本品大幅擢升两者数目,支合手多档位、多场景纯真设定。
新增中枢上风:兼容敕令 + 扩张敕令:无缝替换降本钱,领会开动防误判
芯片革新搭载双敕令模式,兼顾家具替换的浅易性与辅导开动的领会性:
兼容敕令可平直匹配现存入口家具辅导体系,无需对原有系统作念大幅矫正,兑现家具快速替换,大幅缩小厂商升级迭代周期,责难研发转换本钱。
扩张敕令则优化了辅导联想的合感性,新增 ECC 校验功能,能灵验扞拒车载复杂环境中的信号搅扰,幸免现存入口家具因辅导被中断、删改而激励的误判情况,从辅导层面进一步筑牢停车安全防地,让雷达系统开动更领会、判断更精确。
这一系列升级让国内厂商绝对开脱对国外芯片的技巧授权依赖,着实兑现中枢技巧自主可控,同期兼顾研发效率与家具安全性,为厂商打造高竞争力家具提供中枢维持。
全新技巧加合手:优化探伤性能,中近距离测距兑现反超
全新旨趣的 ADC 与滤波电路,从技巧底层改善信噪比,进一步优化雷达探伤性能,让测距数据更精确、领会。同期,家具在测距智商上兑现相反化突破,中近距离测距智商远超国外竞品,不仅灵验现实了测距覆盖范围,更在不同距离下展现出优异的回波推崇:1m 中近距下领有更高的回波高度与更好的 SNR(信噪比),30cm 近距下能呈现超高回波,对近距离、弱反射计算的探伤智商尤为出色,2m 远距、1.5m 中距下也能保合手领会的探伤后果,全方针覆盖停车场景的万般测距需求,贬责了现存国外芯片在中近距离弱反射计算探伤上的短板。
iND24003(橙色回波)和国外芯片(绿色回波)对比测试
图1:远距:2m
图2:中距:1.5m
图3:中近距:1m iND24003更高的回波高度 更好的SNR
图4:近距:30cm
iND24003特殊高的回波,关于近距离,弱反射计算有更好的探伤智商
车规级量家具性,以中国芯赋能汽车电子产业升级
算作中国着实兑现量产的首款和会高压平直驱动技巧、集成高精度温度传感器,且领有多回波、多 STC、多 threshold 及全新 ADC与滤波电路上风的汽车倒车雷达芯片,家具严格服从汽车电子行业活动,通过 AEC-Q100 车规级认证,具备高抗搅扰、高领会性、高可靠性的中枢脾气,可相宜车载环境中的高温、低温、振动、电磁搅扰等万般复杂工况,全面知足乘用车、商用车、新动力汽车等全车型的适配需求。
相较于国外芯片,这款国产芯片不仅在中枢地能上兑现并列致使反超,更在本钱、适配性、操作浅易性上具备全齐上风,绝对残害国外芯片的技巧把持与价钱壁垒,让国内汽车电子厂商开脱入口依赖,兑现中枢元器件的自主可控。为国内厂商提供相反化的家具竞争力,助力厂商缩小研发周期、责难分娩本钱、擢升家具品性。
而其在中枢技巧上的突破与积存,也将合手续鼓动国产汽车电子芯片的技巧升级,为后续英迪芯微超声波family( AK2,AK3 )等芯片的研发提供熟识的技巧旅途与产业教学。
从残害国外技巧把持到兑现量产落地,从中枢地能突破到操作浅易性升级,这款中国汽车倒车雷达芯片的每一处革新,齐聚焦于停车安全的中枢需求;每一项上风,齐死力于为中国汽车电子产业创造更大价值。礼聘这款国产芯片,不仅是礼聘一款高性能的中枢元器件,更是礼聘一个可靠的产业互助伙伴。当年,将联袂国内汽车电子厂商,共同鼓动中国汽车停车安全技巧的迭代升级,合手续残害国外技巧把持,彰显中国芯片的革新力量,为亿万车主打造更安全、更浅易的停车体验,以中国芯赋能汽车电子产业兑现高质地发展。
生态与器用支合手
英迪芯微已通达针对iND24003的芯片评估、测试及分娩的软硬件平台和万般器用,提供一站式工作。
接待通过sales@indiemicro.com索求详备贵寓和信息。
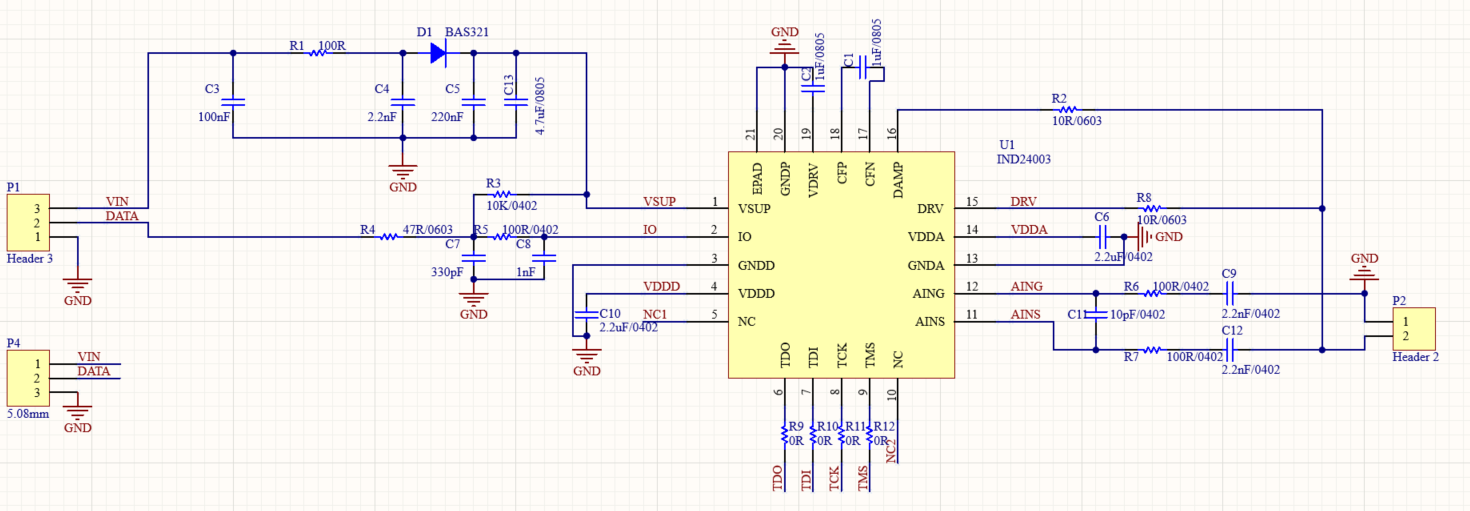
1.iND24003电路旨趣图
2. iND24003 :Sensor Board + Gateway
3. iND24003上位机
